航鑫商贸公司负责市属国有停车场的管理运营工作,为进一步提升停车场整体管理效率、优化服务质量,拟采购市属国有停车场道闸设备更换、安装及配套平台服务。请服务商按本询价函附件格式回复。
一、项目基本信息
(一)项目名称:市属国有停车场道闸更换、安装及配套平台服务项目
(二)调研事项:市属国有停车场道闸设备更换、安装及配套平台服务相关市场信息,包括但不限于设备技术方案、服务能力、报价等。
二、响应供应商资质要求
(一)具有独立承担民事责任的能力,提供有效的营业执照等主体资格证明文件;
(二)具有履行合同所必需的设备生产或供应能力、专业技术团队及项目实施经验。
三、核心需求及报价要求
本次调研需服务商结合以下需求,提供完整的技术方案及报价。报价应包含设备采购、运输、安装调试、软硬件接入、质保期服务、技术支持、税金等全部相关费用,不得存在遗漏。
四、报价要求:
(一)停车场道闸基本信息:

(二)道闸设备参数:

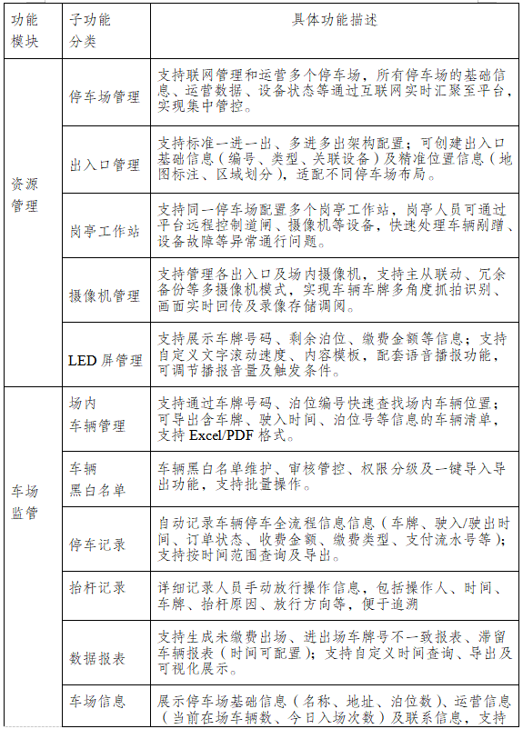
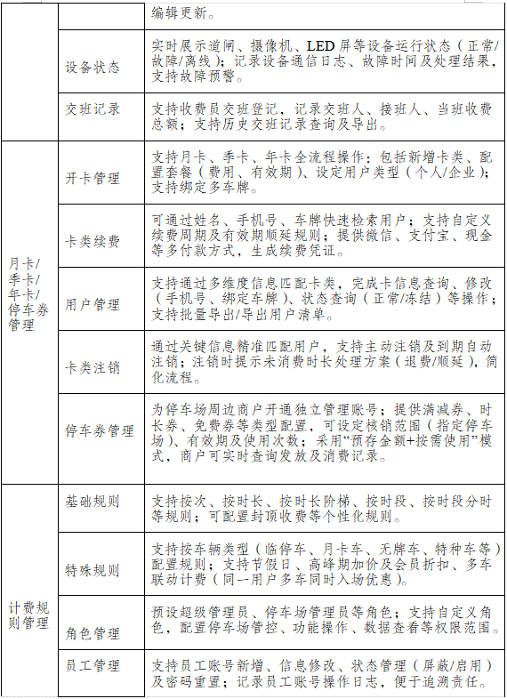
(三)管理平台详细功能清单



(四)其他要求:
1.硬件接入要求(全免费):
1.1接口预留与兼容性:本次采购的道闸设备,必须预留标准化接口(包括但不限于RS485、TCP/IP(Ethernet)接口),以满足后期接入我司新建智慧停车平台并实现集成管理的需求。接口规格须符合相关国家标准与行业主流标准,接口参数须具备通用性与兼容性,可适配后期新建智慧停车平台的常用硬件模块。具体接口技术文档须在我司智慧停车平台招标确定后、设备正式接入平台前,提交我司审核确认;审核不合格的,须免费完成整改,确保设备顺利接入平台。
1.2配套部件提供:服务商须免费提供硬件接入全流程所需的配套部件,包括但不限于RS485转TCP/IP转接模块、RJ45网线(规格≥CAT5e)、接线端子、固定支架及绝缘防护材料等,具体清单须根据我司智慧停车平台的硬件配置进行补充,确保满足接入实际需求,所有配套部件不得额外收取费用,若存在遗漏需在我司提出后3个工作日内免费补齐。
1.3现场技术支持:后期智慧停车平台硬件部署完成后,服务商须在我司发出接入通知的24小时内响应,48小时内派遣具备相关道闸调试经验的技术人员到场,全程协助完成道闸与平台硬件的接线、信号调试及联动测试,确保道闸能准确响应平台发出的抬杆、落杆、状态查询等指令,指令响应延迟≤1秒,硬件连接故障率为0。
2.软件接入要求(全免费):
2.1软件协议与数据互通:道闸配套控制软件须支持开放协议,包括但不限于HTTP/2.0、MQTT 3.1.1等,协议兼容性须覆盖智慧停车平台的系统架构(如B/S架构、云计算架构等)。须实现与平台的全量数据互通,具体包括车辆车牌信息、进出时间、道闸运行状态(正常/故障/离线)、抬杆记录等数据的实时同步,数据同步延迟≤2秒,数据传输过程需采用AES-256加密方式保障安全。
2.2接口适配:服务商须在收到我司提供的停车平台技术规范(含接口文档及数据格式要求)后15个工作日内,完成道闸软件接口适配工作。适配期间,须每3个工作日以书面形式(如邮件)向我司反馈进度(含完成百分比、当前问题及下一步计划);若因我司平台规范调整导致适配变更(调整内容以我司书面通知为准,通知须提前3个工作日送达),服务商须免费配合修改,不得提出额外费用要求。
在我司智慧停车平台搭建完成前,道闸设备须使用服务商提供的平台服务。该服务须保障道闸正常运行及数据完整记录,服务期限至道闸设备软硬件均接入我司智慧停车平台、经我司验收合格并正常运营之日止;期间服务商不得收取任何平台服务费用。
2.3测试与保障:软件接入调试完成后,服务商须免费完成软件兼容性测试,确保数据同步准确率100%、连续72小时运行无Bug、无卡顿(运行帧率≥30fps),未达标则需5个工作日内优化整改至合格,整改费用由服务商自行承担。
3.接入时限:
我司在智慧停车平台搭建完成后10个工作日内,向服务商发出正式接入通知并提供完整技术资料;服务商需在收到通知后15个工作日内完成全部软硬件接入及调试工作,并向我司提交验收申请。若因我司资料提供延迟导致接入延误,时限可相应顺延,否则不得逾期。
4.后期保障与其他约定:
4.1平台升级适配:后期智慧平台若进行版本升级、功能扩展或技术架构调整,服务商须在收到我司通知后15个工作日内完成道闸软硬件的同步适配升级,确保接入功能持续稳定,所有适配升级工作均为免费,不得收取任何开发、人工费用。
同时,在我司智慧停车平台搭建完成后,服务商须免费提供道闸先行使用阶段(自道闸安装调试完成至智慧平台接入验收合格期间)的全部运营数据导出服务,数据格式须符合我司自有平台的数据导入标准(包括但不限于Excel、CSV等通用格式),确保数据完整(含车辆车牌信息、进出时间、道闸状态、操作记录等)、准确,无缺失或错误。数据导出须在我司提出需求后15个工作日内完成,并协助我司完成数据导入自有平台的调试工作。
4.2知识产权与保密:接入过程中服务商开发的接口程序、适配方案等知识产权归我司所有,我司享有永久使用权及修改权;服务商须对停车平台的技术文档、接口协议等保密信息承担保密义务,保密期限为5年,未经我司书面许可不得向任何第三方泄露或用于其他项目。
五、服务及质保要求:
(一)服务年限:整体服务年限为5年,自设备安装调试验收合格次日起计算。
(二)硬件质保:提供5年完整质保,质保期内设备出现非人为、非第三方损坏及非不可抗力导致的故障,按以下标准履约:
1.响应时效:我司以电话或微信报修后,服务商1小时内确认响应,2小时内到场排查并提出解决方案;常规故障4小时内完成维修或更换,特殊配件需在排查后1小时内书面告知调配周期,所有维修更换费用由服务商承担。
2.巡检服务:服务商每3个月提供1次免费上门巡检服务,巡检内容涵盖设备运行状态检测、机械部件专业润滑、电路系统全面排查等核心项目;巡检工作完成后,须在1个工作日内提交完整规范的巡检记录,记录需明确设备现状及潜在问题。若巡检中发现故障或隐患,须在24小时内提供免费修复服务;涉及重大问题的,须同步提交详细维修方案,待我司确认后按方案执行。维修完成后,由我司在2小时内对维修质量进行验收确认;若验收不合格,服务商须在1小时内启动重新维修流程,直至维修结果符合约定标准。
3.质保顺延:维修或更换的设备及配件,质保期自验收合格次日起重新计算,最长不超过原设备整体质保期。
4.不可抗力:因不可抗力无法履约的,服务商须在2小时内书面告知我司并提供证明,不可抗力消除后立即恢复履约,时限相应顺延,不承担违约责任。
(三)软件质保:软件接入我司平台验收合格后,提供5年免费技术支持及运维服务;技术支持需7×24小时响应,远程无法解决的48小时内派人到场;运维服务包括配合平台更新、故障排查维修等,相关费用由服务商承担。
六、报价截止时间:2025年12月1日10:30(北京时间)
七、本次调研递交形式为现场递交方式,递交地址:广汉市天津路西一段38号航天航空科技孵化园604。选用现场递交方式的,其递交资料需盖单位公章。
八、联系方式:
采购人:广汉市航鑫商贸有限责任公司
地 址:广汉市天津路西一段38号航天航空科技孵化园604
邮 编:618300
联系人:黄先生
联系电话:0838-5100099
注:1、自愿参与调研的供应商需根据上述项目信息自行填报报价函(详附件),报价应遵循市场价格,请勿高估冒算。
2、此次调研仅为了解市场行情,非该事项的招采活动。
附件:
附件报价函.docx
询价人:广汉市航鑫商贸有限责任公司
询价时间:2025年11月26日