搜索
搜 索
首页
关于广鑫
公司概况
公司历程
企业文化
组织架构
领导致辞
公司高管
成员公司
资讯中心
公司动态
子公司动态
媒体聚焦
项目实施
行业资讯
招标采购
招标公告
中标结果
党群工作
专题专栏
活动动态
学习资料
组织建设
合作交流
合作伙伴
合作项目
人力资源
日常管理
招聘职位
联系我们
联系信息
公司概况
公司历程
企业文化
组织架构
领导致辞
公司高管
成员公司
公司动态
子公司动态
媒体聚焦
项目实施
行业资讯
招标公告
中标结果
招采平台
专题专栏
活动动态
学习资料
组织建设
合作伙伴
合作项目
日常管理
招聘职位
联系信息
网站地图
sitemap
01.
关于广鑫
公司概况
公司历程
企业文化
组织架构
领导致辞
公司高管
投资者关系
成员公司
02.
资讯中心
公司动态
子公司动态
媒体聚焦
项目实施
行业资讯
03.
融资投资
项目投资
项目融资
股权融资
发行债务
PPP项目
03.
招标采购
招标公告
中标结果
04.
党群工作
专题专栏
活动动态
学习资料
组织建设
05.
合作交流
合作伙伴
合作项目
06.
人力资源
日常管理
招聘职位
08.
反腐倡廉
工作动态
惩防体系建设
学习资料
监督举报
07.
政策法规
法律知识培训
国家法律法规
行业政策条例
联系我们
07.
联系我们
联系信息
招标采购
Bidding procurement
招标公告
中标结果
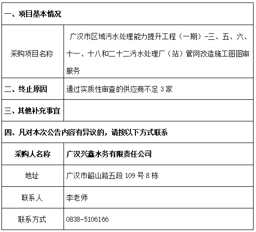
广汉市区域污水处理能力提升工程(一期)-三、五、六、十一、十八和二十二污水处理厂(站)管网改造施工图图审询价流标公告
发布时间:2025-08-19
编辑:
浏览次数:97
上一条:广汉兴鑫水务有限责任公司关于广汉市区域污水处理能力...
下一条:广汉市广鑫投资发展有限公司关于采购广汉市湖北路、黑...
微信公众号
首页
|
关于广鑫
|
资讯中心
|
招标采购
|
合作交流
|
党群工作
|
人力资源
|
联系我们
地址:四川省德阳市广汉市韶山路五段109号8栋
蜀ICP备2022007665号-1
川公网安备51068102510955号
Copyright ©2022 广汉市广鑫投资发展有限公司 ALL RIGHTS RESERVED
技术支持:明腾网络