我公司现需对一批安防设施及配套设备进行市场调研,现诚邀符合条件的供应商参与本次的市场调研活动,并根据当前市场行情按本调研函附件格式进行回复。
一、调研事项
根据项目施工需求,对广汉浩鑫安防科技有限公司安防设施及配套设备采购进行市场调研。
二、响应供应商资质要求
1.具有独立承担民事责任的能力。
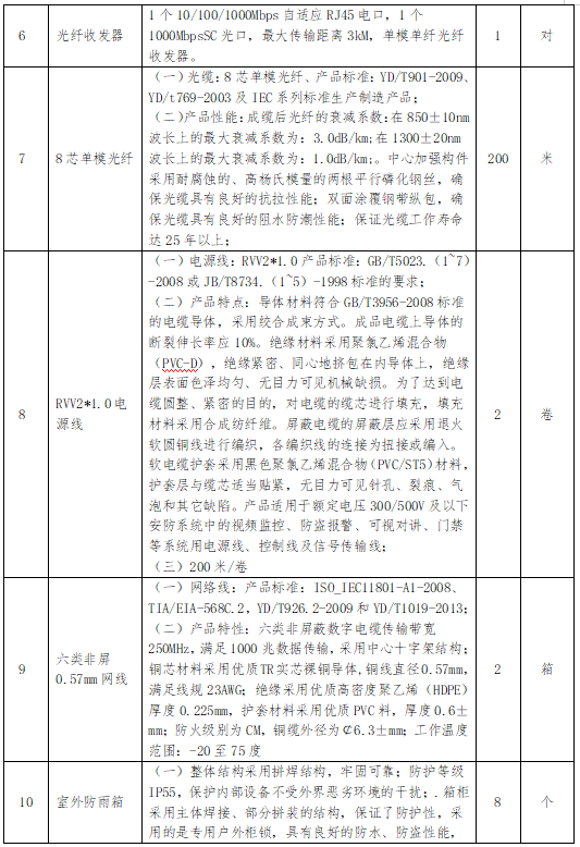
四、产品内容与要求




1.设备必须为全新产品,且完全符合国家标准。
2.提供至少1年的质保期,提供7×24小时的技术支持服务。
3.供应商负责组织开展设备使用培训,确保我公司相关技术人员、施工管理人员等能够熟练掌握设备的操作、日常维护及常见故障排除方法。
4.设备到货后,我公司将依据设备参数、国家相关标准以及本采购需求方案进行验收。对于不合格产品,供应商应及时更换或整改,直至验收合格。
五、供货周期
自合同签订之日起5日内完成交付。(注:货物符合质量标准,交付时提供质检报告和合格证书。)
六、报价要求
报价应为固定单价包干,包括但不限于人工费、材料费、运输费、税费、定制费、整改费、利润、后续服务费等为完成本项目约定服务的所有费用,并在合同履行期内据实结算;
七、回复截止时间: 2025年1月27日18:00前。
八、调研回复方式
本次调研报价递交形式为现场递交、邮寄送达、PDF或电子邮件方式,递交地址:广汉市汉口路二段153号(广汉浩鑫安防科技有限公司) ;电子邮箱:3996054214@qq.com。选用现场递交及邮寄送达方式的,其递交资料须盖单位公章,邮寄送达的以实际收到时间为准;选用电子邮件方式的,应递交彩色扫描件。(调研报价内容需与产品内容及要求一致,否则视为无效)。
九、联系方式
调研人:广汉浩鑫安防科技有限公司
联系人:邓先生
电 话:135 4701 5850
地 址:广汉市汉口路二段153号(广汉浩鑫安防科技有限公司)
调研时间:2025年1月21日
注:1.自愿参与调研的供应商需根据上述项目信息自行填报报价函(详附件)并附上营业执照(盖章) ,报价应遵循市场价格,请勿高估冒算;
2.此调研函仅为了解市场行情,非此项目招采活动。
附件:
附件:报价函.docx
广汉浩鑫安防科技有限公司
2025年1月21日